找回密碼
 註冊
[日本手機遊戲APPS下載] 手機遊戲專區 熱門短片

型男索女 
查看: 2562|回復: 8

龍之谷新資料:50S材料,綠龍,聖誕獸人和寶物箱[轉自多玩]

[複製鏈接]
發表於 12-11-2011 11:37:42 | 顯示全部樓層 |閱讀模式
内容正文:
1、韓服在11月24日開放綠龍巢穴。目前綠龍巢穴設定暫時未公開。按國服進度,至少還要等一個半月吧,今年是見不到了。
擊敗綠龍會獲得【霸龍之鱗】(製作材料)。
用途:保護綠龍身體的厚厚鱗片,因為強度很高且鋒利,所以用為製作武器和防具的材料。可以合成海龍S級武器和防具,製作綠龍S級武器和防具。 (編輯按:初步判斷可能是後綴方面使用)
(可在綠龍巢穴中獲得)
製作時當做材料使用的裝備的基本能力值和額外的能力值都不會被保存。

2、關於黑暗系列第三個物品遲遲沒有露面,據多玩首發消息,在這裡我虛幽末揭露下名字:
【黑暗龍骨之翼】
描述:黑暗龍的翅膀,據傳上面潛伏著非常強大的力量。
(備註:這個等國服開放後為準。)

3、農場將開放一個神秘道具,栽培時獲得強化S級/L級道具的生命的精髓。具體是神馬,現在不可說不可說。

4、關於新的黑暗神殿,多玩已​​有爆料:http://dn.duowan.com/1111/184867094711.html
通關超過20個回合,就可以獲得[幻影君主]的稱號。
通關超過35個回合,就可以獲得擁有強大能力值的[征服黑暗的]稱號。

5、未來將會開放一個[巨人族巢穴]的巢穴。當然,目前這個計劃比較遠。包括任何設定和怪物原型都還沒公開過。這個谷民先自己猜想下。

6、國服下個版本內容(即本月將更新的版本)很大程度上將和韓服一樣推出奈徳軍團士兵(弓箭手)、奈徳首席教官(魔法師)、奈徳技術兵(學者)、奈徳精銳兵(戰士)和軍團長奈徳(牧師)時裝


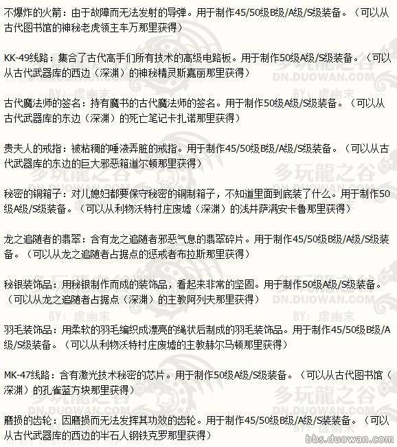
7、新的50S裝將開放後綴。具體實現不實現,這個還是看遊戲進度安排。目前蓮花沼澤的常見5個副本深淵級BOSS將會出的材料會做調整。 (國服現在仍未開放此限度)具體如下圖:

1.jpg



8、今年年底可能開放在線活動。每天(星期一~星期天)在線時長超過一定時間就可以獲得1次寶物箱的活動。
分別可以在1、3、5、6小時各活動一次寶物箱。
寶物箱可以抽到以下物品:(隨機)
頭髮染色藥、更改膚色的道具、更改瞳孔色的道具、說不定還能獲得通過普通方式無法獲得的稀有道具……

9、目前現在已經是11月低,離2012年也不遠。聖誕節日的時候,也將會有一系列活動【聖誕獸人偷走的禮物箱】。
箱子的內容:中級寶玉、高級寶玉、中級B級代碼、中級A級代碼、高級B級代碼、高級A級代碼、八角結晶、女神的眼淚、次元水晶碎片、寶石口袋。






















回復

使用道具 舉報

發表於 12-11-2011 11:47:07 | 顯示全部樓層
綠材整到50S@@
個價一定上到勁高
回復 支持 反對

使用道具 舉報

發表於 12-11-2011 12:05:17 | 顯示全部樓層
哇...霸龍之鱗到時實貴到飛起...- -
反而我好期待黑龍之翼咩樣同加咩能力
因為我覺得佢會好型- -
回復 支持 反對

使用道具 舉報

發表於 12-11-2011 12:58:12 | 顯示全部樓層
通關超過20個回合,就可以獲得[幻影君主]的稱號。  <---- Yo~~ 而家拎左幻影君主果班個稱號貶晒值~~
回復 支持 反對

使用道具 舉報

發表於 12-11-2011 13:51:22 | 顯示全部樓層
通關超過20個回合,就可以獲得[幻影君主]的稱號。
monsterbb100 發表於 12-11-2011 12:58

我未有喎
回復 支持 反對

使用道具 舉報

發表於 12-11-2011 14:55:51 | 顯示全部樓層
我反而想知50S強化會用D乜
回復 支持 反對

使用道具 舉報

發表於 12-11-2011 15:08:36 | 顯示全部樓層
到時海龍裝8得8~:lol
回復 支持 反對

使用道具 舉報

發表於 12-11-2011 18:57:07 | 顯示全部樓層
吾知D人用左過sea dragon 會吾會10min ko
回復 支持 反對

使用道具 舉報

頭像被屏蔽
發表於 12-11-2011 23:11:36 | 顯示全部樓層
提示: 作者被禁止或刪除 內容自動屏蔽
回復 支持 反對

使用道具 舉報

您需要登錄後才可以回帖 登錄 | 註冊

本版積分規則

小黑屋|Archiver|手機版|Nakuz.com |網站地圖

GMT+8, 16-12-2025 14:03 , Processed in 0.027412 second(s), 12 queries , MemCache On.

Powered by Discuz! X3.5

© 2001-2025 Discuz! Team.

快速回復 返回頂部 返回列表